|
phpJSvForm
v11.11.12
Des classes PHP, des JavaScripts pour créer facilement un formulaire.
|
Gestion dynamique des formulaires. Plus de détails...
Aller au code source de ce fichier.
Fonctions | |
| function | jsTrim (myString) |
| Supprime les espaces en début et fin de chaîne. | |
| function | chargementVerifForm () |
| Au chargement, traitement du code HTML pour modifier/préparer tous les formulaires. | |
| function | prepareFormulaire (formulaire) |
| Au chargement, traitement du code HTML pour modifier/préparer un des formulaires. | |
| function | nettoieFormulaireApresRAZ (formulaire) |
| Sur appui sur le bouton "Annuler", nettoyage du formulaire. | |
| function | nettoieFormulaireAvantSoumission (formulaire) |
| Avant soumission des données, nettoyage du formulaire. | |
| function | prepareObjet (champ, formulaire, valid_auto) |
| Au chargement, traitement du code HTML pour modifier/préparer un des éléments (champs) des formulaires. | |
| function | prepareObjet_validAuto (champ, formulaire) |
| Au chargement (dans le cas particulier : validation automatique, bouton "Valider" supprimé), traitement du code HTML pour modifier/préparer un des éléments des formulaires. | |
| function | nettoieObjet (champ) |
| Nettoyer un élément du formulaire. | |
| function | nettoieObjetApresRAZ (champ) |
| Sur appui sur le bouton "Annuler", nettoyer un élément du formulaire. | |
| function | actualiseObjet (champ, aTester, misEnForme, expReg, messErr) |
| Actualisation d'un élément du formulaire (mise en forme). | |
| function | verifExist (formObjet, nomTest, chaineListeObj) |
| Sur appui sur le bouton "Annuler", nettoyer un élément du formulaire. | |
| function | clickChkVerifExist (Objet) |
| function | clickChkDesact (Objet) |
| function | clickChkSelectAll (Objet) |
| function | clickChkCopie (Objet, chaineListeObj) |
| function | copieValeur (Source) |
| function | egalRef (Objet) |
| function | egalVerif (Objet) |
| function | verif_date (Objet) |
| Initialisation et test d'un champ au format Date. | |
| function | verif_tel (Objet) |
| Initialisation et test d'un champ au format Téléphone. | |
| function | verif_courriel (Objet) |
| Initialisation et test d'un champ au format Adresse électronique (courriel). | |
| function | verif_url (Objet) |
| Initialisation et test d'un champ au format Adresse web (URL). | |
| function | verif_login (Objet) |
| Initialisation et test d'un champ au format Identifiant (login) | |
| function | verif_codePostal (Objet) |
| Initialisation et test d'un champ au format Code postal (2 ou 5 chiffres) | |
| function | verif_APE (Objet) |
| Initialisation et test d'un champ au format APE (code de 4 chiffres suivis d'une lettre majuscule) | |
| function | verif_SIRET (Objet) |
| Initialisation et test d'un champ au format SIRET (9 ou 15 chiffres) | |
| function | verif_NIRPP (Objet) |
| Initialisation et test d'un champ au format NIRPP (numéro sécurité sociale) | |
Gestion dynamique des formulaires.
Définition dans le fichier jsVerifForm.js.
| function actualiseObjet | ( | champ, | |
| aTester, | |||
| misEnForme, | |||
| expReg, | |||
| messErr | |||
| ) |
Actualisation d'un élément du formulaire (mise en forme).
| champ | Élement <input> (ou <textearea>) à actualiser |
| aTester | Valeur (texte) de champ |
| misEnForme | Valeur (texte) après mise en forme |
| expReg | Expression régulière servant de test pour valider misEnforme |
| messErr | Message d'erreur à ajouter si le test n'est pas concluant |
Après nettoyage, ajoute, si nécessaire, les classes CSS cssErreur ou cssAvert et le message d'information (ou d'erreur) dans une balise <span> créé après le champ.
Définition à la ligne 521 du fichier jsVerifForm.js.


| function chargementVerifForm | ( | ) |
Au chargement, traitement du code HTML pour modifier/préparer tous les formulaires.
Définition à la ligne 55 du fichier jsVerifForm.js.

| function clickChkCopie | ( | Objet, | |
| chaineListeObj | |||
| ) |
Après un clic sur une case à cocher qui gère la recopie automatique de données de de certains champs vers d'autres champs, il faut modifier les champs concernés.
| Objet | 'La' case à cocher |
| chaineListeObj | Chaîne de caractère, liste d' 'id' séparés par une espace. Le premier 'id' est celui de la case à cocher, les suivants (par paire) sont le champ Destination et le champ Source. |
Définition à la ligne 745 du fichier jsVerifForm.js.


| function clickChkDesact | ( | Objet | ) |
Après un clic sur une case à cocher qui désactive certains champs, il faut modifier les champs concernés.
| Objet | 'La' case à cocher |
Définition à la ligne 684 du fichier jsVerifForm.js.

| function clickChkSelectAll | ( | Objet | ) |
Après un clic sur une case à cocher qui coche d'autres cases, il faut modifier les cases à cocher concernées.
| Objet | 'La' case à cocher |
Définition à la ligne 713 du fichier jsVerifForm.js.

| function clickChkVerifExist | ( | Objet | ) |
Après un clic sur une case à cocher qui conditionne l'obligation de renseignement de champs, il faut modfier les champs concernés.
| Objet | 'La' case à cocher |
Définition à la ligne 646 du fichier jsVerifForm.js.


| function copieValeur | ( | Source | ) |
Après modification d'un champ dont la valeur doit être éventuellement recopiée dans un autre, il faut (si nécessaire, c'est-à-dire si la case à cocher associée est cochée) recopier la valeur dans le champ Destination.
| Source | Le champ Source. |
Définition à la ligne 787 du fichier jsVerifForm.js.

| function egalRef | ( | Objet | ) |
Initialisation, mise à jour du champ Référence et du champ Verif (champ dont le contenu doit être identique au champ Référence.
| Objet | Le champ Référence. |
Définition à la ligne 807 du fichier jsVerifForm.js.


| function egalVerif | ( | Objet | ) |
Initialisation du champ Verif (champ dont le contenu doit être identique au champ Référence.
| Objet | Le champ Verif. |
Définition à la ligne 844 du fichier jsVerifForm.js.


| function jsTrim | ( | myString | ) |
Supprime les espaces en début et fin de chaîne.
| myString | Chaîne à traiter |
Définition à la ligne 47 du fichier jsVerifForm.js.

| function nettoieFormulaireApresRAZ | ( | formulaire | ) |
Sur appui sur le bouton "Annuler", nettoyage du formulaire.
| formulaire | Élément <form> à modifier/nettoyer |
Définition à la ligne 269 du fichier jsVerifForm.js.


| function nettoieFormulaireAvantSoumission | ( | formulaire | ) |
Avant soumission des données, nettoyage du formulaire.
| formulaire | Élement <form> à modifier/nettoyer |
Si un champ vaut textInfo alors il faut le vider avant vérifications et soumission
Définition à la ligne 305 du fichier jsVerifForm.js.
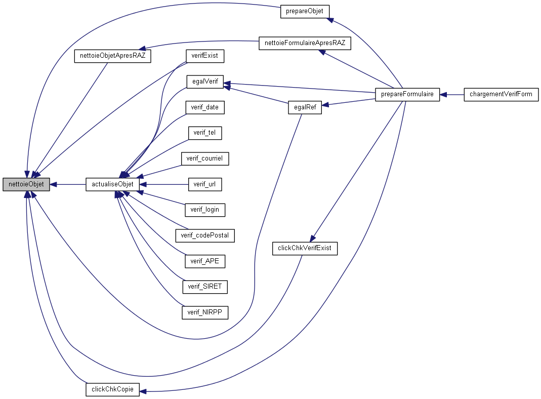
| function nettoieObjet | ( | champ | ) |
Nettoyer un élément du formulaire.
| champ | Élement <input> (ou <textearea>) à modifier/nettoyer . |
Supprimer les mises en forme spéciales, le textInfo et la balise <span> qui suit
Définition à la ligne 475 du fichier jsVerifForm.js.


| function nettoieObjetApresRAZ | ( | champ | ) |
Sur appui sur le bouton "Annuler", nettoyer un élément du formulaire.
| champ | Élement <input> (ou <textearea>) à modifier/nettoyer . |
Màj de memoValue et si besoin recopie de textInfo dans value
Définition à la ligne 500 du fichier jsVerifForm.js.


| function prepareFormulaire | ( | formulaire | ) |
Au chargement, traitement du code HTML pour modifier/préparer un des formulaires.
| formulaire | Élément <form> à modifier/préparer |
Définition à la ligne 72 du fichier jsVerifForm.js.


| function prepareObjet | ( | champ, | |
| formulaire, | |||
| valid_auto | |||
| ) |
Au chargement, traitement du code HTML pour modifier/préparer un des éléments (champs) des formulaires.
| champ | Élement <input> (ou <textearea>) à modifier/préparer |
| formulaire | Élement <form> d'où est extrait champ |
| valid_auto | Booléen validation automatique si Btn valid_nodisp supprimé |
Comportement souhaité :
Définition à la ligne 347 du fichier jsVerifForm.js.


| function prepareObjet_validAuto | ( | champ, | |
| formulaire | |||
| ) |
Au chargement (dans le cas particulier : validation automatique, bouton "Valider" supprimé), traitement du code HTML pour modifier/préparer un des éléments des formulaires.
| champ | Élement <input> (ou <textearea>) à modifier/préparer |
| formulaire | Élement <form> d'où est extrait champ |
Définition à la ligne 446 du fichier jsVerifForm.js.


| function verif_APE | ( | Objet | ) |
Initialisation et test d'un champ au format APE (code de 4 chiffres suivis d'une lettre majuscule)
| Objet | Le champ au format APE |
Le champ est mis en forme puis sa valeur est vérifiée, si le format n'est pas valide, un texte d'erreur sera affiché sous le champ. Cette fonction est appelée lorsque le champ est modifié et avant la soumission du formulaire.
Définition à la ligne 1041 du fichier jsVerifForm.js.

| function verif_codePostal | ( | Objet | ) |
Initialisation et test d'un champ au format Code postal (2 ou 5 chiffres)
| Objet | Le champ au format Code postal |
Le champ est mis en forme puis sa valeur est vérifiée, si le format n'est pas valide, un texte d'erreur sera affiché sous le champ. Cette fonction est appelée lorsque le champ est modifié et avant la soumission du formulaire.
Définition à la ligne 1016 du fichier jsVerifForm.js.

| function verif_courriel | ( | Objet | ) |
Initialisation et test d'un champ au format Adresse électronique (courriel).
| Objet | Le champ au format Adresse électronique (courriel). |
Le champ est mis en forme puis sa valeur est vérifiée, si le format n'est pas valide, un texte d'erreur sera affiché sous le champ. Cette fonction est appelée lorsque le champ est modifié et avant la soumission du formulaire.
Définition à la ligne 932 du fichier jsVerifForm.js.

| function verif_date | ( | Objet | ) |
Initialisation et test d'un champ au format Date.
| Objet | Le champ au format Date. |
Le champ est mis en forme puis sa valeur est vérifiée, si le format n'est pas valide, un texte d'erreur sera affiché sous le champ. Cette fonction est appelée lorsque le champ est modifié et avant la soumission du formulaire.
Définition à la ligne 869 du fichier jsVerifForm.js.

| function verif_login | ( | Objet | ) |
Initialisation et test d'un champ au format Identifiant (login)
| Objet | Le champ au format Identifiant (login) |
Le champ est mis en forme puis sa valeur est vérifiée, si le format n'est pas valide, un texte d'erreur sera affiché sous le champ. Cette fonction est appelée lorsque le champ est modifié et avant la soumission du formulaire.
Définition à la ligne 984 du fichier jsVerifForm.js.

| function verif_NIRPP | ( | Objet | ) |
Initialisation et test d'un champ au format NIRPP (numéro sécurité sociale)
| Objet | Le champ au format NIRPP |
Le champ est mis en forme puis sa valeur est vérifiée, si le format n'est pas valide, un texte d'erreur sera affiché sous le champ. Cette fonction est appelée lorsque le champ est modifié et avant la soumission du formulaire.
Définition à la ligne 1091 du fichier jsVerifForm.js.

| function verif_SIRET | ( | Objet | ) |
Initialisation et test d'un champ au format SIRET (9 ou 15 chiffres)
| Objet | Le champ au format SIRET |
Le champ est mis en forme puis sa valeur est vérifiée, si le format n'est pas valide, un texte d'erreur sera affiché sous le champ. Cette fonction est appelée lorsque le champ est modifié et avant la soumission du formulaire.
Définition à la ligne 1066 du fichier jsVerifForm.js.

| function verif_tel | ( | Objet | ) |
Initialisation et test d'un champ au format Téléphone.
| Objet | Le champ au format Téléphone. |
Le champ est mis en forme puis sa valeur est vérifiée, si le format n'est pas valide, un texte d'erreur sera affiché sous le champ. Cette fonction est appelée lorsque le champ est modifié et avant la soumission du formulaire.
Définition à la ligne 907 du fichier jsVerifForm.js.

| function verif_url | ( | Objet | ) |
Initialisation et test d'un champ au format Adresse web (URL).
| Objet | Le champ au format Adresse web (URL). |
Le champ est mis en forme puis sa valeur est vérifiée, si le format n'est pas valide, un texte d'erreur sera affiché sous le champ. Cette fonction est appelée lorsque le champ est modifié et avant la soumission du formulaire.
Définition à la ligne 957 du fichier jsVerifForm.js.

| function verifExist | ( | formObjet, | |
| nomTest, | |||
| chaineListeObj | |||
| ) |
Sur appui sur le bouton "Annuler", nettoyer un élément du formulaire.
| formObjet | ??? |
| nomTest | Chaîne de caractère, vaut 'exist' ou est de la forme 'exist_IDobj' |
| chaineListeObj | Chaîne de caractère, liste d' 'id' séparés par une espace. Si nomTest est de la forme 'exist_IDobj', le premier 'id' est celui de la case à cocher qui conditionne l'obligation de renseignement des autres champs. |
Définition à la ligne 566 du fichier jsVerifForm.js.
